Estimates of the time of origin for placental mammals from DNA studies span nearly the duration of the Cretaceous period (145 to 65 million years ago), with a maximum of 129 million years ago1 and a minimum of 78million years ago2. Palaeon- tologists too are divided on the timing. Some3–5 support a deep Cretaceous origin by allying certain middle Cretaceous fossils (97– 90million years old) from Uzbekistan with modern placental lineages, whereas others6,7 support the origin of crown group Placentalia near the close of the Cretaceous. This controversy has yet to be addressed by a comprehensive phylogenetic analysis that includes all well-known Cretaceous fossils and a wide sample of morphology among Tertiary and recent placentals6. Here we report the discovery of a new well-preserved mammal from the Late Cretaceous of Mongolia and a broad-scale phylogenetic analysis. Our results exclude Cretaceous fossils from Placentalia, place the origin of Placentalia near the Cretaceous/Tertiary (K/T) boundary in Laurasia rather than much earlier within the Cretaceous in the Southern Hemisphere8,9, and place afrotherians and xenarthrans in a nested rather than a basal position8,9 within Placentalia.
Titre de la review
Les mammifères placentaires tirent leurs origines des euthériens du Crétacé d'origine Laurasienne, proche de la frontière K-Pg
Les mammifères placentaires tirent leurs origines des euthériens du Crétacé d'origine Laurasienne, proche de la frontière K-Pg
Résumé de la review
La compréhension de l'origine et de la diversification des placentaires est facilitée par des approches paléontologiques et néontologiques (discipline spécialisée dans la biologie évolutive qui étudie l'anatomie comparée des êtres vivants afin de déterminer l'évolution récente de ces organismes). Les auteurs estiment dans cette revue que la convergence progressive des topologies d'arbres phylogénétiques résultant des récents ensembles de données moléculaires, morphologiques et combinées est encourageante. Cependant, le cadre temporel de l'origine des placentaires est important et s'étend potentiellement du Crétacé précoce au Paléocène primitif (145 Ma à 66Ma). Certaines études récentes d'horloges moléculaires, Murphy, W. J et al et une approche récente par un super-arbre supportent des dates d'origine pour les placentaires à près de 100 millions d'années. Mais d'autres études de périodes varient considérablement pour ce nœud, avec des dates qui dépassent 140 millions d'années ou qui approchent des estimations paléontologiques de moins de 80 millions d'années. D'autres analyses, y compris la présente analyse, confirment une origine à proximité de la frontière K-Pg. Ces hypothèses contradictoires impliquent des scénarios paléogéographiques différents qui ont des impacts importants sur les zones d'origine, de dispersion et de diversification de certains des principaux clades de mammifères actuels.
La compréhension de l'origine et de la diversification des placentaires est facilitée par des approches paléontologiques et néontologiques (discipline spécialisée dans la biologie évolutive qui étudie l'anatomie comparée des êtres vivants afin de déterminer l'évolution récente de ces organismes). Les auteurs estiment dans cette revue que la convergence progressive des topologies d'arbres phylogénétiques résultant des récents ensembles de données moléculaires, morphologiques et combinées est encourageante. Cependant, le cadre temporel de l'origine des placentaires est important et s'étend potentiellement du Crétacé précoce au Paléocène primitif (145 Ma à 66Ma). Certaines études récentes d'horloges moléculaires, Murphy, W. J et al et une approche récente par un super-arbre supportent des dates d'origine pour les placentaires à près de 100 millions d'années. Mais d'autres études de périodes varient considérablement pour ce nœud, avec des dates qui dépassent 140 millions d'années ou qui approchent des estimations paléontologiques de moins de 80 millions d'années. D'autres analyses, y compris la présente analyse, confirment une origine à proximité de la frontière K-Pg. Ces hypothèses contradictoires impliquent des scénarios paléogéographiques différents qui ont des impacts importants sur les zones d'origine, de dispersion et de diversification de certains des principaux clades de mammifères actuels.
Figure
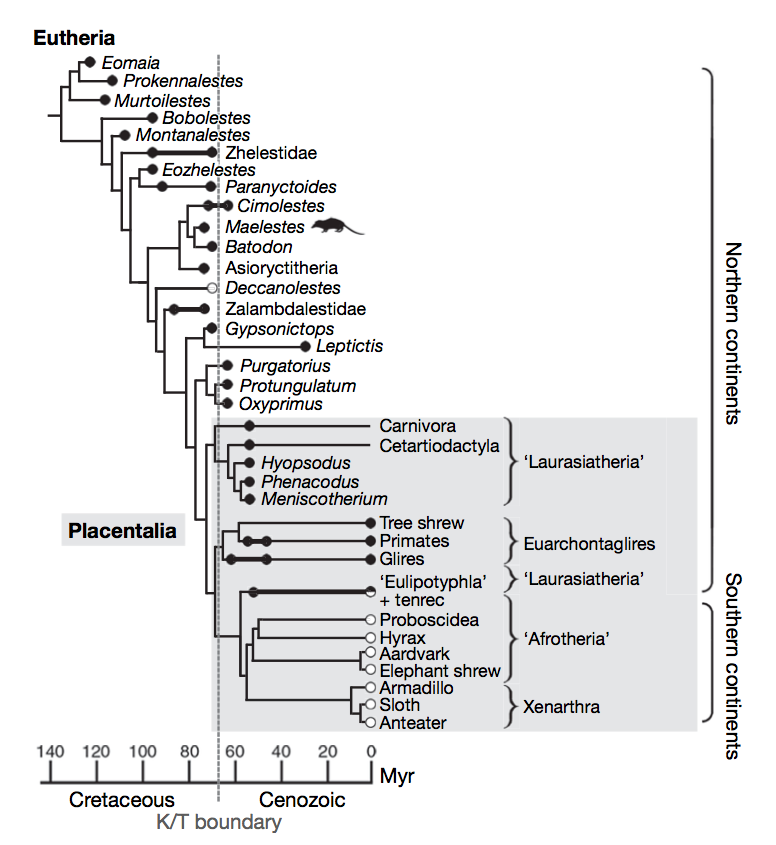
Relation entre Maelestes et les autres eutheriens.
La partie euthérienne est simplifiée au strict consensus des trois arbres les plus parcimonieux (2 296 étapes). La ligne brisée délimite la crise K/T (K-Pg) à 65 millions d'années. Les taxons en cercle plein correspondent au laurassien (continents septentrionaux); Ls taxons en cercle ouvert au Gondwanan (continents méridionaux). Les cercles et les cercles avec des lignes noires plus épaisses indiquent la présence temporelle des spécimens étudiés. La partie en surbrillance grise délimite le règne des Placentalia, dont le plus ancien membre est dans le Paléocène ancien de Mimotona. Les Placentalia prennent leur source en Laurasia à proximité de la frontière K/T. Les Deccanolestes à l'époque du Crétacé tardif en Inde sont considéré parmi les clades asiatiques et sont interprétés de façon plus parcimonieuse comme ayant effectué une migration méridionale indépendante. La silhouette animale met en valeur le Maelestes.
Source : cette référence
Relation entre Maelestes et les autres eutheriens.
La partie euthérienne est simplifiée au strict consensus des trois arbres les plus parcimonieux (2 296 étapes). La ligne brisée délimite la crise K/T (K-Pg) à 65 millions d'années. Les taxons en cercle plein correspondent au laurassien (continents septentrionaux); Ls taxons en cercle ouvert au Gondwanan (continents méridionaux). Les cercles et les cercles avec des lignes noires plus épaisses indiquent la présence temporelle des spécimens étudiés. La partie en surbrillance grise délimite le règne des Placentalia, dont le plus ancien membre est dans le Paléocène ancien de Mimotona. Les Placentalia prennent leur source en Laurasia à proximité de la frontière K/T. Les Deccanolestes à l'époque du Crétacé tardif en Inde sont considéré parmi les clades asiatiques et sont interprétés de façon plus parcimonieuse comme ayant effectué une migration méridionale indépendante. La silhouette animale met en valeur le Maelestes.
Source : cette référence
Dernière modification il y a plus de 8 ans.